东北大学2024研究生招生考试复试基本分数线要求
34所自主划线院校分数线陆续公布中,3月15日,东北大学公布2024考研复试基本分数线要求,和海天考研复试辅导老师一起来看看吧,准备报考东北大学的2025考研生可以提前参考一下~
一、学术学位

二、专业学位

三、专项计划

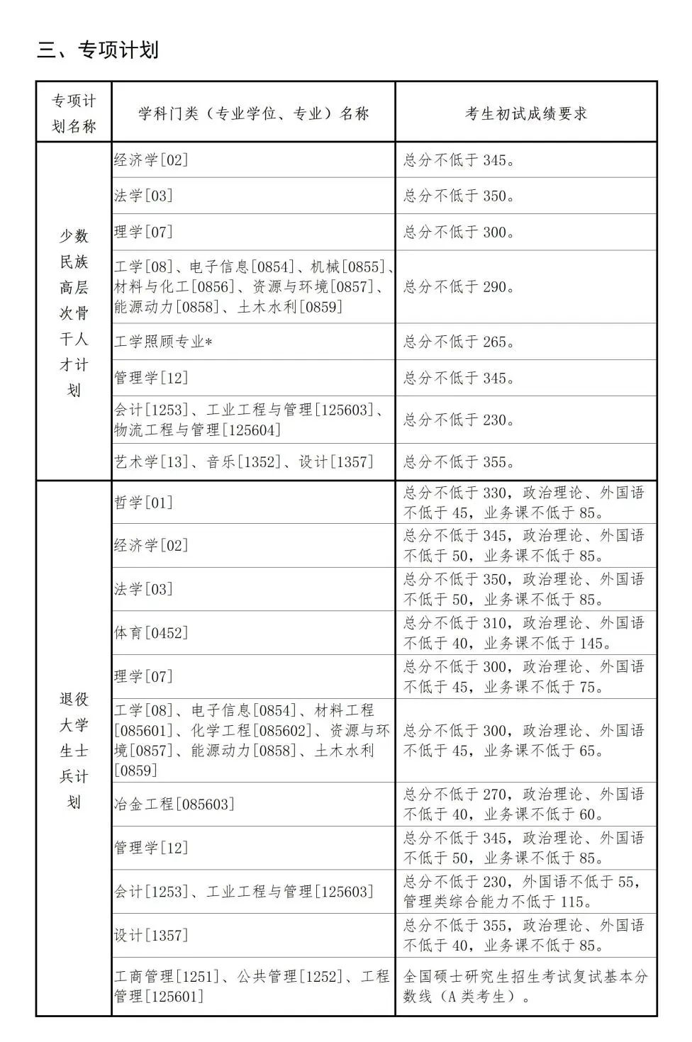
四、单独考试

五、其它说明
1.进入复试的初试成绩基本要求是我校各学科专业考生进入复试的最低分数要求,各学院可根据学科特点、统考招生计划数、生源情况制定本单位各学科专业考生进入复试的初试成绩要求。考生初试成绩须达到各学院制定的各学科专业考生进入复试的初试成绩要求才能进入复试。
2.符合条件并申请享受少数民族照顾政策的考生(指工作单位和户籍在国务院公布的民族区域自治地方,且定向就业单位为原单位的少数民族在职人员考生),须在中国研究生招生信息网网上报名时按要求填报相关信息,并如实填写少数民族身份及定向就业少数民族地区。考生请于3月17日17点前登录我校研究生报考服务系统(gsas.neu.edu.cn)提交相关证明材料。经审核满足享受少数民族照顾政策的考生,在学校复试基本分数线基础上总分降10分,单科降5分。
3.“对口支援西部地区高校定向培养研究生计划”执行全国硕士研究生招生考试复试基本分数要求(A类考生)。
4.“大学生志愿服务西部计划”“选聘高校毕业生到村任职”“三支一扶计划”“高校学生应征入伍服现役退役”等项目服务的考生,须在中国研究生招生信息网网上报名时按要求填报相关信息。考生请于3月17日17点前登录我校研究生报考服务系统(gsas.neu.edu.cn)提交相关证明材料。经审核满足享受照顾政策的考生,按照教育部相关规定享受加分政策。
5.复试相关工作安排请关注我校研究生招生信息网后续公布的有关通知。
以上就是东北大学2024考研复试基本分数线要求的全部内容,海天考研网为大家持续更新更多考研院校分数线。备考不虚度,学习不止步,把握黄金时间,考研复试先人一步。考研英语、口语辅导、考研复试调剂信息指导、考研专业课辅导等,尽在海天考研复试辅导班!







